Retro32
Created by
@arthuspvp
🛠 Journal
Day 1 (21/05/25)
2 hours
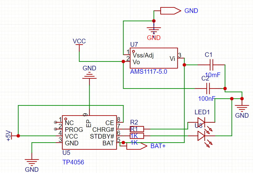
I did some research on the component and I really wanted to work around a STM32 because it was new to me. Here are the components I chose:
- STM32F746ZGY6TR
- TP4056 charging module
- HS35B01A screen
- Audio Amp
- Micro TF reader
Started working on the power management circuit:
